淘宝更新飞猪规则 这次是用车类目
发布日期:2018-06-27 浏览次数:919
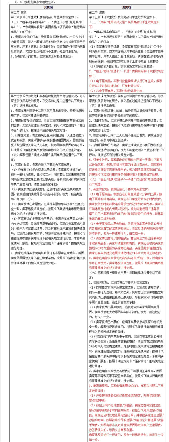
6月26日消息,淘宝发布《飞猪旅行集市用车类目相关管理规定变更通知》。据悉,淘宝为保障消费者购买用车商品的服务体验,将修订《飞猪旅行集市度假商品发布管理标准》、《飞猪旅行集市管理规范》、《飞猪旅行集市度假商品服务保障标准》。
本次规则修订的要点如下:
1、类目调整:
1)“接送/包车/租车/境外火车票”二级类目下新增“巴士/地铁/交通卡/一卡通”类目,故将该二级类目名称调整为“用车/地面公共交通”。
2、调整商品发布规范:
1)修订租车、接送、巴士/地铁/交通卡/一卡通类目的商品发布范围。
2)变更商品标题、属性的发布要求。
3)新增目的地不同的用车商品管理要求。
3、修订《飞猪旅行集市管理规范》用车的相关规定:
1)新增“巴士/地铁/交通卡/一卡通”类目商品订单生效及行为规范要求。
2)新增境外火车票的退票及改签管理要求。
4、升级消费者保障标准:
1)提高系统直连接送机订单的保障标准。
2)新增“巴士/地铁/交通卡/一卡通”类目商品的的保障标准。
本次规则修订的要点如下:
1、类目调整:
1)“接送/包车/租车/境外火车票”二级类目下新增“巴士/地铁/交通卡/一卡通”类目,故将该二级类目名称调整为“用车/地面公共交通”。
2、调整商品发布规范:
1)修订租车、接送、巴士/地铁/交通卡/一卡通类目的商品发布范围。
2)变更商品标题、属性的发布要求。
3)新增目的地不同的用车商品管理要求。
3、修订《飞猪旅行集市管理规范》用车的相关规定:
1)新增“巴士/地铁/交通卡/一卡通”类目商品订单生效及行为规范要求。
2)新增境外火车票的退票及改签管理要求。
4、升级消费者保障标准:
1)提高系统直连接送机订单的保障标准。
2)新增“巴士/地铁/交通卡/一卡通”类目商品的的保障标准。
具体变更详情如下:



- 上一篇:世界杯不断升温 苏宁彩票智慧门店落地南京
- 下一篇:百果园小程序销售已占线上15%


